- Home services
- Home nursing care
- Home care
- Other services
- Day-care centers
- Occupational therapy and Physiotherapy Unit
- Round-the-clock rehabilitation
- Short-term place
- Preventive home visits
- Municipal Dementia Coordinator
- Meal service
- Cleaning support
- Care Compensation
- Special transport
- The “Smæran” Activity Center
- Volunteer work
- Pamphlets
- Residential Homes for the elderly
- About us
- Events
- News
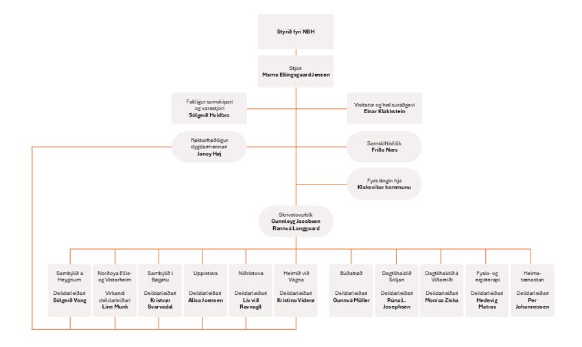
The Structure
